当前位置:首页  >>  动态资讯
2026年度司法鉴定能力验证活动报名工作即将启动
发布时间:2026年04月20日

能力验证是评价司法鉴定质量的重要手段。司法鉴定科学研究院作为中国合格评定国家认可委员会(CNAS)认可的全国首家司法鉴定领域能力验证提供者,长期承担行业技术指导核心职能,深度支撑司法鉴定登记评审、诚信等级评估等行业管理工作,为认证认可等活动提供权威技术保障,持续推进全国司法鉴定机构技术能力与规范化水平提升,增强司法鉴定质量与公信力。

根据司法部公共法律服务管理局的工作通知要求,我院2026年度司法鉴定能力验证活动正式启动,具体安排如下:

报名时间

2026年4月21日至5月30日

验证范围

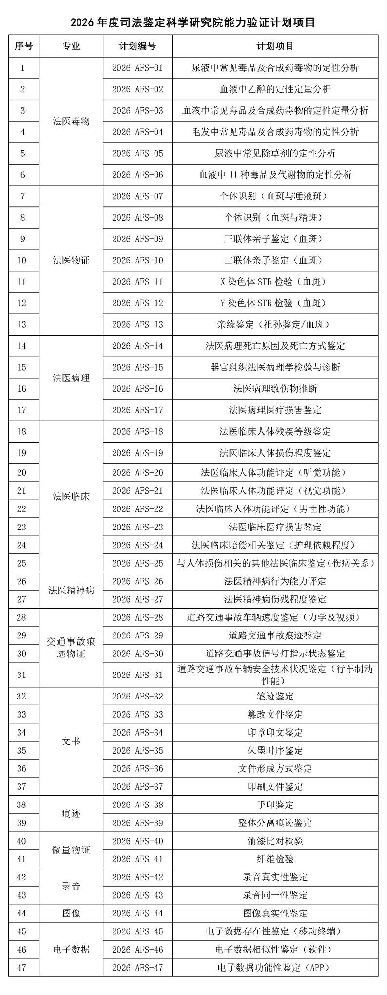
面向全国各类司法鉴定机构及相关从业组织,覆盖法医类、物证类、声像资料三大司法鉴定领域,共计开设47项能力验证计划项目。

报名缴费

请登录司法鉴定科学研究院官网能力验证系统(网址:https://www.ssfjd.com/CNAS/Login.aspx)完成报名、缴费并上传缴费凭证。

计划项目

见下表,详细目录请在司法鉴定科学研究院官网(网址:https://www.ssfjd.com/)「能力验证」栏目查询。

友情链接 司法部 科学技术部 公安部 最高人民法院 国家标准化管理委员会 最高人民检察院 上海市司法局 上海市科学技术委员会
 
司法鉴定科学研究院 版权所有
地址:上海市光复西路1347号
邮编:200063  电话:52361148
ICP许可证号:沪ICP备06050203号-1
微信订阅号